
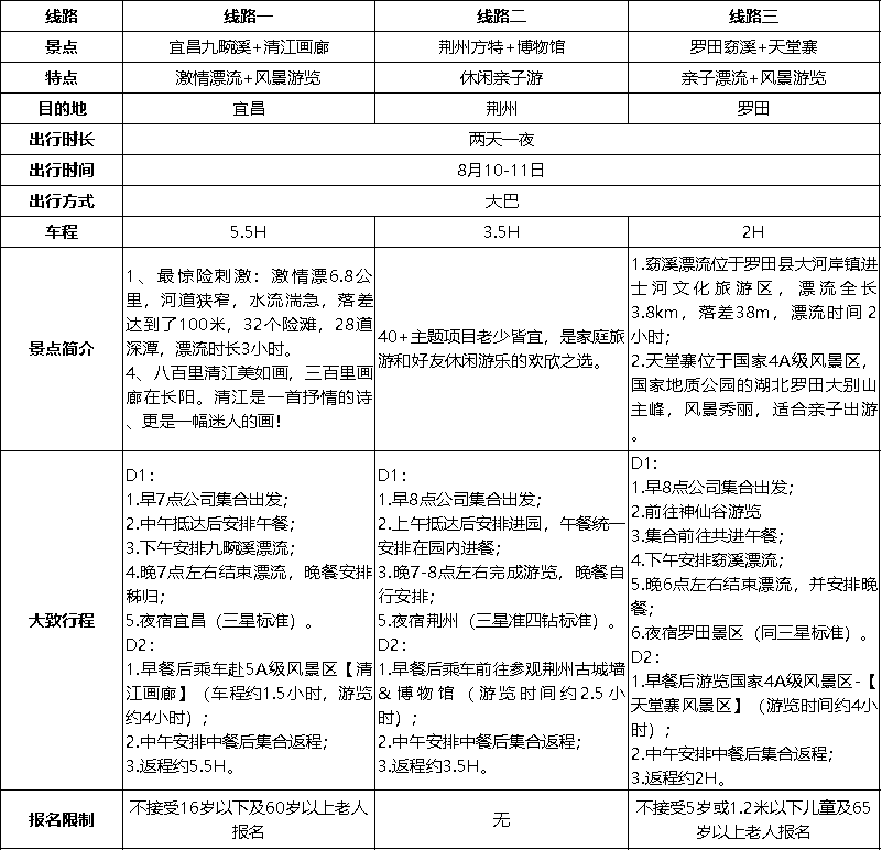
各位小伙伴们看过来
千呼万唤的#盛世华康2024年夏季旅游#安排来啦!

为提高员工的归属感和价值感,落实最高经营宗旨,助力企业文化的切实落地, 经公司领导研究决定,面向全体员工及员工家属开展2024年夏季旅游活动



1.历届奋斗者(24人)可免费携带2名直系亲属( 父母、子女、配偶或情侣,不得转赠 );
2.2023年度优秀员工(57人),可免费携带1名直系亲属同行(要求同上);
3.其他员工可携带2名直系亲属同行 (要求同上) ,公司补贴2名家属出行的部分费用,补贴标准为1.4m以下儿童补贴150元/人,成人补贴200元/人,扣除补贴后个人承担费用在400-450元之间,不同线路间略有差异 ;
4.第三名家属出行的费用由员工全额承担。
关于住宿的说明:
1.宜昌线全部按成人票计算,均按成人安排床位;
2.荆州线和罗田线分成人票和儿童票,默认儿童不占床,家长带儿童睡一张床。

点击下方链接,填写个人及家属信息提交报名
报名截止时间为8月5日17:30前,报名截止后不接受报名信息更改